Trippling (trojblik) do DII
Moderátor: Miky_CZ
- Mrky DII
- Příspěvky: 643
- Registrován: 27 zář 2011 17:57
- tel.: 605517364
- auto: Už jen Free I 3x
- Bydliště: Smržovka
Trippling (trojblik) do DII
Ahoj, nezkoušel někdo do DII namontovat na blinkry dnešní dobou propagovaný trojblik?
To se pěkně vezem, se špínou a rezem ...
Re: Trippling (trojblik) do DII
neskusal, ale rozmyslal som o tom. ale vzdal som to, nechce sa mi to nakoniec riesit
if it ain't broke, don't fix it
- Balú
- Příspěvky: 767
- Registrován: 01 srp 2012 13:53
- tel.: +421903775011
- auto: LR DII 2003
- Bydliště: Púchov
Re: Trippling (trojblik) do DII
a myslíš že by to šlo ?petmic píše:neskusal, ale rozmyslal som o tom. ale vzdal som to, nechce sa mi to nakoniec riesit
- Mrky DII
- Příspěvky: 643
- Registrován: 27 zář 2011 17:57
- tel.: 605517364
- auto: Už jen Free I 3x
- Bydliště: Smržovka
Re: Trippling (trojblik) do DII
Určitě by to šlo. Mám schéma, mám rozpis součástek i návrh tištěného spoje. Výrobní cena cca 400,- Kč. Hotové moduly se dají koupit od cca 800,- Kč. Jen mě zajímalo, zda už se do toho někdo pouštěl.
To se pěkně vezem, se špínou a rezem ...
- knedlousek
- Příspěvky: 1325
- Registrován: 09 led 2011 20:30
- tel.: 732 515 067
- auto: Def110,D2,Free1,RR
- Bydliště: Stráž nad Nežárkou
Re: Trippling (trojblik) do DII
Schéma a ty věci kolem bys poslal? To by mě docela zajímalo.
LR Defender 110 Td5 (1999)
LR Discovery 2 Td5 (2004)
LR Freelander 2.0di (2000)
RR L322 3.0 Td6 (2006)
Jeep Willys MB (1944)
Suzuki Samurai (?)
LR Discovery 2 Td5 (2004)
LR Freelander 2.0di (2000)
RR L322 3.0 Td6 (2006)
Jeep Willys MB (1944)
Suzuki Samurai (?)
- default
- Příspěvky: 1261
- Registrován: 19 úno 2007 12:53
- tel.: +420775196109
- auto: LR DII; Volvo XC90 -
- Bydliště: mám
- Kontaktovat uživatele:
Re: Trippling (trojblik) do DII
Mě taky. A mimochodem, kdyby se těch tišťáků dělalo víc tak by ani nebyly tak drahé.
DiscoTRAKTOR II TD5 1999, MT, 2*sibr, 7mist, jenom jedna pritelkyne + Terezka
STC50134; STC50066; front facelift; EBC brakes;
Volvo XC90
Discovery 4 2002 HSE AT
tel. +420 775196109
STC50134; STC50066; front facelift; EBC brakes;
Volvo XC90
Discovery 4 2002 HSE AT
tel. +420 775196109
- Mrky DII
- Příspěvky: 643
- Registrován: 27 zář 2011 17:57
- tel.: 605517364
- auto: Už jen Free I 3x
- Bydliště: Smržovka
Re: Trippling (trojblik) do DII
Tak až se dostanu k počítači, dám to sem. Teď jsem jen na telefonu. Jen nevím, zda DII spíná plusem nebo kostrou. Tam je pak rozdíl.
To se pěkně vezem, se špínou a rezem ...
- knedlousek
- Příspěvky: 1325
- Registrován: 09 led 2011 20:30
- tel.: 732 515 067
- auto: Def110,D2,Free1,RR
- Bydliště: Stráž nad Nežárkou
Re: Trippling (trojblik) do DII
Chtěl bych to zkusit do defa. Tak kdyby někdo měl info o spínání plus/kostra tak napište.
Naposledy upravil(a) knedlousek dne 02 úno 2014 23:13, celkem upraveno 1 x.
LR Defender 110 Td5 (1999)
LR Discovery 2 Td5 (2004)
LR Freelander 2.0di (2000)
RR L322 3.0 Td6 (2006)
Jeep Willys MB (1944)
Suzuki Samurai (?)
LR Discovery 2 Td5 (2004)
LR Freelander 2.0di (2000)
RR L322 3.0 Td6 (2006)
Jeep Willys MB (1944)
Suzuki Samurai (?)
- Acon
- Příspěvky: 4972
- Registrován: 07 úno 2009 20:29
- tel.: 00421910600711
- auto: DII TD5 1999
- Bydliště: Nitra SK
Re: Trippling (trojblik) do DII
trojblink je dobrí akurát na dialnici a s Disco sa tak málo predbieha, že je to zbytočná námaha. Ja aj tak predbieham len ak za mnou nikto nejde a tomu predomnou je šuma-fuk či 3x bliknem, alebo nie. Tak neblikám vôbec. A keď treba, tak blikám stále 
Po 2 Discovery2 Discovery4 2009, 2,7TDV6, ARB, navijak, ochrana podvozku, ochrana zadného diferáku, 2 uzávierky, strešný nosič, led rampa, pracovné svetlá, X-Lifter... pravidelne dôkladne servisovaná, jazdíme každoročne Balkán a nechcem tam mať problém.
- hifi
- Příspěvky: 508
- Registrován: 23 dub 2013 20:02
- tel.: 0944542144
- auto: D2 Td5 2004 automat
- Bydliště: Púchov
Re: Trippling (trojblik) do DII
ja to mam na T5 a som si na to dost zvykol a na D2 mi to tiez dost chyba. super pouzitie pri vyjazde z kruhaca, odbocenie do odbocovacieho pruhu,vyjdenie zo zaradovacieho,...
Peter
Skôr než dáš do pohybu čelusť, uisti sa či máš zapnutý mozok. Keď hlava rozmýšla, ruky sa len hrajú.
G4 LE , Ashcroft HD TC , Ashcroft HD flexplate , Kokesek re-map , de-EGR , 2" lift
Skôr než dáš do pohybu čelusť, uisti sa či máš zapnutý mozok. Keď hlava rozmýšla, ruky sa len hrajú.
G4 LE , Ashcroft HD TC , Ashcroft HD flexplate , Kokesek re-map , de-EGR , 2" lift
- default
- Příspěvky: 1261
- Registrován: 19 úno 2007 12:53
- tel.: +420775196109
- auto: LR DII; Volvo XC90 -
- Bydliště: mám
- Kontaktovat uživatele:
Re: Trippling (trojblik) do DII
To spínání zítra změřím. Pokud tedy rozchodím ten imobilizér...Mrky DII píše:Tak až se dostanu k počítači, dám to sem. Teď jsem jen na telefonu. Jen nevím, zda DII spíná plusem nebo kostrou. Tam je pak rozdíl.
DiscoTRAKTOR II TD5 1999, MT, 2*sibr, 7mist, jenom jedna pritelkyne + Terezka
STC50134; STC50066; front facelift; EBC brakes;
Volvo XC90
Discovery 4 2002 HSE AT
tel. +420 775196109
STC50134; STC50066; front facelift; EBC brakes;
Volvo XC90
Discovery 4 2002 HSE AT
tel. +420 775196109
- Balú
- Příspěvky: 767
- Registrován: 01 srp 2012 13:53
- tel.: +421903775011
- auto: LR DII 2003
- Bydliště: Púchov
Re: Trippling (trojblik) do DII
Acon píše:trojblink je dobrí akurát na dialnici a s Disco sa tak málo predbieha, že je to zbytočná námaha. Ja aj tak predbieham len ak za mnou nikto nejde a tomu predomnou je šuma-fuk či 3x bliknem, alebo nie. Tak neblikám vôbec. A keď treba, tak blikám stále
- knedlousek
- Příspěvky: 1325
- Registrován: 09 led 2011 20:30
- tel.: 732 515 067
- auto: Def110,D2,Free1,RR
- Bydliště: Stráž nad Nežárkou
Re: Trippling (trojblik) do DII
A teď teoreticky vzato pokud se bavíme o TD5ce v Diskárně tak by to mohlo bejt v TD5ce v Defíkovi stejně ne? Potvrďtě mi někdo mojí myšlenku prosím. Trojblik by se mi docela líbil kdyby to nestálo milion.
LR Defender 110 Td5 (1999)
LR Discovery 2 Td5 (2004)
LR Freelander 2.0di (2000)
RR L322 3.0 Td6 (2006)
Jeep Willys MB (1944)
Suzuki Samurai (?)
LR Discovery 2 Td5 (2004)
LR Freelander 2.0di (2000)
RR L322 3.0 Td6 (2006)
Jeep Willys MB (1944)
Suzuki Samurai (?)
Re: Trippling (trojblik) do DII
Rozdiel medzi Td5 Def and Disco asi bude. Smerovky na Disco su riadene cez BCU, Def co viem BCU nema. Dalsia vec je, ze ktovie co by povedala BCU na to ze nieco spina na jej vystupe smerovky na +12V. BCU asi bude merat prud cez smerovkove ziarovky, kedze ked je pripojeny prives rozsvieti kontrolku privesu, a takisto mala by vediet signalizovat ze je smerovkova ziarovka vypalena (nieviem ako, ale v RAVE sa o tom pise). Ak by som to robil ja, tak by som ten tripling modul na Disco zapojil medzi packu smeroviek a BCU.
if it ain't broke, don't fix it
- libovka
- Příspěvky: 2000
- Registrován: 14 lis 2009 19:21
- tel.: Jabko
- auto: RR L322
- Bydliště: praha-západ
Re: Trippling (trojblik) do DII
Tak na tom to principu to funguje.Pouze se nasymuluje prodloužení sepnutí páčky směrovky.
Re: Trippling (trojblik) do DII
Ja to mám na mojom RRCčku,ktoré teraz dokončujem - kúpil som to v TSS, montáž je jednoduchá a je to parádička - zatiaľ som to testoval len tak v garáži,ale funguje to super - aj pri zapnutí triplingu a následnému prepnutiu na opačnú stranu sa hneď vypne a prepne na druhú stranu - uvidíme ako to bude fungovať v praxi - na firemnom aute to používam hlavne na kruhových objazdoch 
Range Rover Classic 300Tdi , Range Rover Classic vogue s 2,5TD
- Mrky DII
- Příspěvky: 643
- Registrován: 27 zář 2011 17:57
- tel.: 605517364
- auto: Už jen Free I 3x
- Bydliště: Smržovka
Re: Trippling (trojblik) do DII
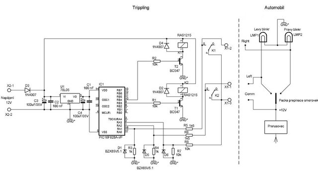
Tak konečně.
C1,C2 100nF keramický
C3,C4 100mikroF elektrolyt
D1,D5,D6 Zenerova dioada BZX85V005.1
D2-D4 dioda 1N4007
IC1 procesor Trippling 1.0 naprogramovaný PIC 16F628A-I/D
K1,K2 relé 12V/5A
R1,R2,R7,R8 rezistor mini 10k
R3,R4 rezistor mini 1k
R5,R6 rezistor mini 1k5
T1,T2 tranzistor NPN BC 547
U1 stabilizátor 78L05
X1 svorkovnice AK500/3
X2 svorkovnice AK500/2
Ten procesor se dá sehnat už naprogramovaný na DHservis.cz. Taky se tam dá koupit celá stavebnice tripplingu za 550,- Kč. Do toho asi půjdu já, protože jsem nějak zlenivěl a nechce se mi vyrábět plošňák
.
C1,C2 100nF keramický
C3,C4 100mikroF elektrolyt
D1,D5,D6 Zenerova dioada BZX85V005.1
D2-D4 dioda 1N4007
IC1 procesor Trippling 1.0 naprogramovaný PIC 16F628A-I/D
K1,K2 relé 12V/5A
R1,R2,R7,R8 rezistor mini 10k
R3,R4 rezistor mini 1k
R5,R6 rezistor mini 1k5
T1,T2 tranzistor NPN BC 547
U1 stabilizátor 78L05
X1 svorkovnice AK500/3
X2 svorkovnice AK500/2
Ten procesor se dá sehnat už naprogramovaný na DHservis.cz. Taky se tam dá koupit celá stavebnice tripplingu za 550,- Kč. Do toho asi půjdu já, protože jsem nějak zlenivěl a nechce se mi vyrábět plošňák
To se pěkně vezem, se špínou a rezem ...
- default
- Příspěvky: 1261
- Registrován: 19 úno 2007 12:53
- tel.: +420775196109
- auto: LR DII; Volvo XC90 -
- Bydliště: mám
- Kontaktovat uživatele:
Re: Trippling (trojblik) do DII
Souhlas - za 550 se nevyplatí ty starosti okolo shánění tišťáku. A na druhou stranu s radostí provětrám mikropájku. Naposled jsem ji měl v ruce v prosinci, když jsem s ní opravoval základní desku v plynovým kotli.
DiscoTRAKTOR II TD5 1999, MT, 2*sibr, 7mist, jenom jedna pritelkyne + Terezka
STC50134; STC50066; front facelift; EBC brakes;
Volvo XC90
Discovery 4 2002 HSE AT
tel. +420 775196109
STC50134; STC50066; front facelift; EBC brakes;
Volvo XC90
Discovery 4 2002 HSE AT
tel. +420 775196109
- Mrky DII
- Příspěvky: 643
- Registrován: 27 zář 2011 17:57
- tel.: 605517364
- auto: Už jen Free I 3x
- Bydliště: Smržovka
Re: Trippling (trojblik) do DII
Přesně. Za 550,- si člověk udělá radost bez starostí a ještě se pobaví. Při představě kreslení a leptání tišťáku doma v kuchyni mi dochází, že do toho se už pouštět nebudu
...
To se pěkně vezem, se špínou a rezem ...