Rychlo dotazy

D, TD, TDI, TD5
Odpovědět
Zpráva
Autor
Norton
Příspěvky: 225
Registrován: 19 črc 2019 14:51

Re: Rychlo dotazy

#721 Příspěvek od Norton » 31 pro 2020 20:36

je tam časová elektronika ,která bere řidíci signál od čidla teploty motoru ,

Uživatelský avatar
DanoDEF
Příspěvky: 5131
Registrován: 15 říj 2006 21:36
auto: 110 SW
Bydliště: Geča

Re: Rychlo dotazy

#722 Příspěvek od DanoDEF » 31 pro 2020 20:39

Norton píše: 31 pro 2020 20:36 je tam časová elektronika ,která bere řidíci signál od čidla teploty motoru ,
ta je komplexna v riadiacej jednotke motora.
LR Defender Td5 110SW po "prestavbe" a pred "prestavbou".

Norton
Příspěvky: 225
Registrován: 19 črc 2019 14:51

Re: Rychlo dotazy

#723 Příspěvek od Norton » 31 pro 2020 20:43

ale to je možný že to obsluhuje ŘJ -to neni už tak podstatný , ale principově je to jak píšu že to bere signal od čidla teploty motoru

Norton
Příspěvky: 225
Registrován: 19 črc 2019 14:51

Re: Rychlo dotazy

#724 Příspěvek od Norton » 31 pro 2020 20:49

tak jsme si tady silvestrovsky procvičili klávesnice :grin: já už mám padla, heckéří sou už vožralí tak že bude klid
:beer :beer

Uživatelský avatar
DanoDEF
Příspěvky: 5131
Registrován: 15 říj 2006 21:36
auto: 110 SW
Bydliště: Geča

Re: Rychlo dotazy

#725 Příspěvek od DanoDEF » 31 pro 2020 20:51

Norton píše: 31 pro 2020 20:43 ale to je možný že to obsluhuje ŘJ -to neni už tak podstatný , ale principově je to jak píšu že to bere signal od čidla teploty motoru
podstatne to je lebo nepomenovavas veci spravne. principialne to tak moze byt to som nikde a nikdy nespochybnil. zhavenie sa neriadi iba teplotov motora aj ked je to to podstatna hodnota. Napr ak je teplota motora pod 20°C tak zhavenie bezi trvale ale ak otacky motora stupnu nad 2000 tak sa zhavenie vypne ked klesnu pod 2000 tak sa zapne a pod. tych zavislosti je tam viac.

Ta sme še pobaveli na konec roka. Šicko dobre do roku 2021.
LR Defender Td5 110SW po "prestavbe" a pred "prestavbou".

Uživatelský avatar
habakuk
Příspěvky: 2587
Registrován: 10 črc 2011 20:45
auto: Discovery II
Bydliště: Blansko

Re: Rychlo dotazy

#726 Příspěvek od habakuk » 31 pro 2020 21:42

Td5 potřebuje funkční žhavení tak pro -25°C do té doby to zvládá bez.
D II Td5 manuál + 2'' Lift a nějaký ty drobný úpravy
D II Td5 automat a nějaký ty drobný úpravy

Norton
Příspěvky: 225
Registrován: 19 črc 2019 14:51

Re: Rychlo dotazy

#727 Příspěvek od Norton » 01 led 2021 14:18

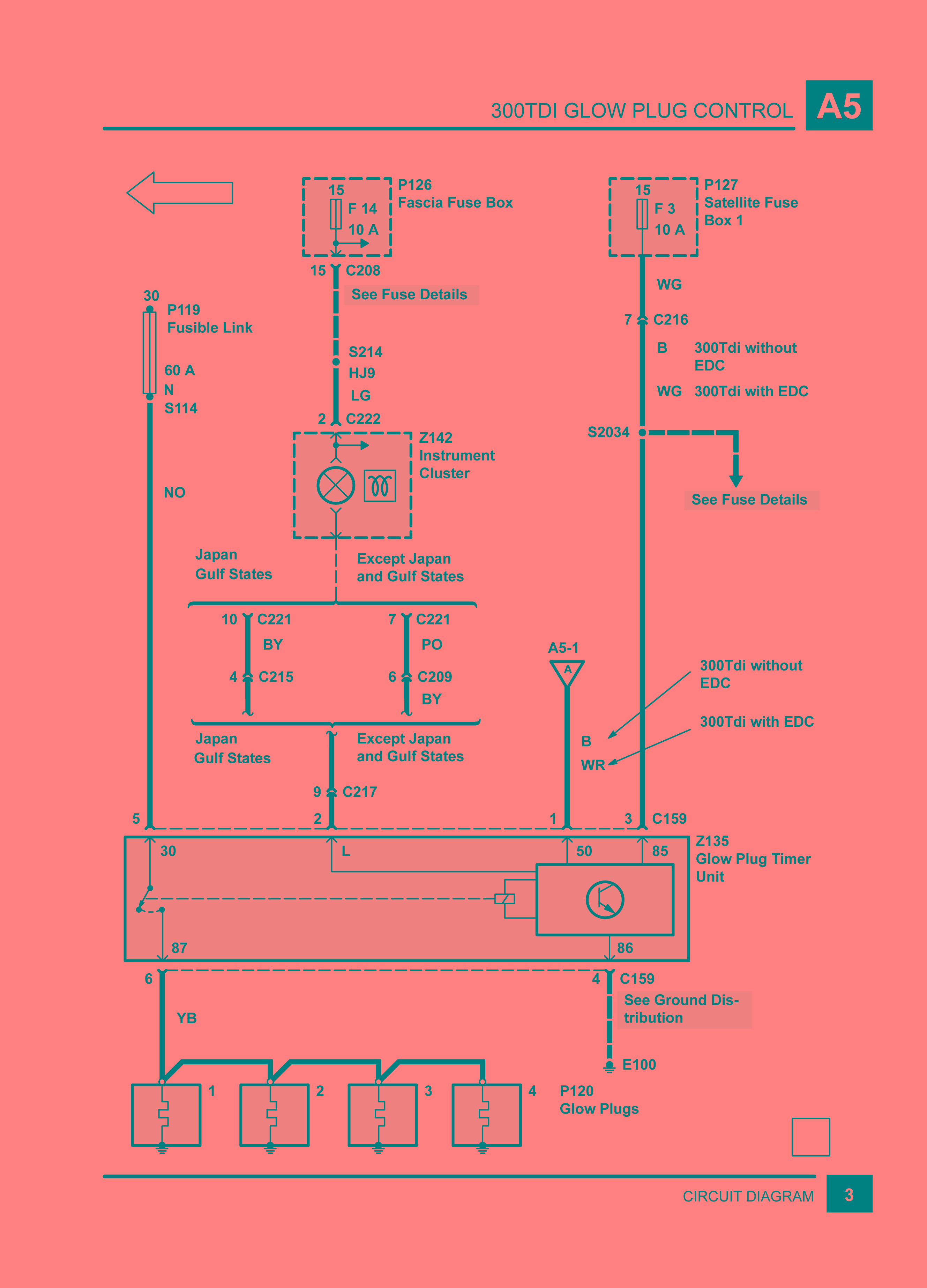
Tak mi to nedalo a podíval jsem se do schématu na žhavení pro motor Land Rover 300TDi, (Discovery 1). Tak že na rozdíl od Jeepa, je to na konec obyčejný časový obvod bez toho, že by bral signál o teplotě motoru, atd. -viz. přiložený schéma.
Motor td5 tak tam to bude asi sofistikovanější , ale na to se podívám až bude čas. Jinak je pravda že motory s přímím vstřikem tedy pokud jsou v pořádku se natočí i bez hžavení.
žhavení 300tdi.jpg

MadTom
Příspěvky: 15357
Registrován: 06 lis 2008 23:15
tel.: 608 600 360
auto: D2, Def 130
Bydliště: Olomouc

Re: Rychlo dotazy

#728 Příspěvek od MadTom » 01 led 2021 14:54

Znovu a jednodušeji - u TD5ky má řídící jednotka motoru 2 extra výstupy, jeden ovládá kontrolku žhavení, druhý relé žhavení. Vše ostatní, tedy zda a jdy žhavit, je dáno programem v řídící jednotce. Vliv má nejenom teplota vzduchu, vody, nafty, ..., ale i otáčky motoru.
Drobek - Discovery II TD5 pro ženu, Blufínek - Defender 130 TD5 na ježdění s dětma a mě zbyl už zase jenom Ford Mondeo

martin1979
Příspěvky: 124
Registrován: 24 říj 2018 14:51

Re: Rychlo dotazy

#729 Příspěvek od martin1979 » 09 led 2021 23:32

DanoDEF a myso87: tak výmena spinača sa podarila len dierou pod cuby a tuším jedným vlezením pod auto..
Takto to zvládol švagor a celkom rýchlo.. i keď sa to nezaobišlo bez vulgarizmov a preklínania anglických inžinierov.. Kontrolka sa po necelej hodke rozsvietila.. :yes

A dnes ďalši problém: predpokladám že Header asi 285 pri 300tdi, 98 ročník.. Chcel som nainštalovať rádio a fialový káblik bez štavy.. taktiež nefunguje interierové osvetlenie, klaksón a asi "svetelná húkačka"..
Po rozmontovaní prístrojovky a vydolovaní modrého kurvítka (headeru) šťava išla.. po zložení zas nie.. a na opätovné rozoberanie prístrojovky som nemal chuť a ani náladu.. :envy :Ale fuuj:
Otázka znie: čím nahradit toto kurvítko? Pri skúšaní, meraní atď.. som mal pocit že nejde len fialová vetva..
Ked som kábliky "prezvánal" tak išli všetky na poistku č.2.
Čim a kde prepojit fialovu vetvu? Stretol sa tu už niekto s niečim takým? Poradí niekto z tunajších elektrikárov?

MadTom
Příspěvky: 15357
Registrován: 06 lis 2008 23:15
tel.: 608 600 360
auto: D2, Def 130
Bydliště: Olomouc

Re: Rychlo dotazy

#730 Příspěvek od MadTom » 10 led 2021 08:19

Já jsem ty headry prostě vyštípal pryč a kabely co v nich byly pospojované spojil bez nich - spájel. Část headrů jsem měl natavenou, část zkorodovanou.
Drobek - Discovery II TD5 pro ženu, Blufínek - Defender 130 TD5 na ježdění s dětma a mě zbyl už zase jenom Ford Mondeo

Uživatelský avatar
mildo123
Příspěvky: 669
Registrován: 08 lis 2015 20:11
auto: Defender 110 Tdi

Re: Rychlo dotazy

#731 Příspěvek od mildo123 » 10 led 2021 09:03

Na rýchlu pomoc sú dobré aj zacvakavacie wagosvorky na mäkké káble.
Defender 110 Tdi 1998

MadTom
Příspěvky: 15357
Registrován: 06 lis 2008 23:15
tel.: 608 600 360
auto: D2, Def 130
Bydliště: Olomouc

Re: Rychlo dotazy

#732 Příspěvek od MadTom » 10 led 2021 09:31

To ano, ale ne na trvalou montáž v autě. Kabely v nich nejsou nijak zajištěné, proti uklepání. Pájené spoje kabelů vždy přetáhnu smršťovací bužírkou, nejlépe s lepidlem uvnitř.
Drobek - Discovery II TD5 pro ženu, Blufínek - Defender 130 TD5 na ježdění s dětma a mě zbyl už zase jenom Ford Mondeo

Uživatelský avatar
mildo123
Příspěvky: 669
Registrován: 08 lis 2015 20:11
auto: Defender 110 Tdi

Re: Rychlo dotazy

#733 Příspěvek od mildo123 » 10 led 2021 09:56

Jasné tiež to tak robim. Niekedy je pre letovanie zlý prístup ale zase keď sa niečo dobré zaletuje je to istota že je to elektrický dobré spojené.
Defender 110 Tdi 1998

MadTom
Příspěvky: 15357
Registrován: 06 lis 2008 23:15
tel.: 608 600 360
auto: D2, Def 130
Bydliště: Olomouc

Re: Rychlo dotazy

#734 Příspěvek od MadTom » 10 led 2021 10:15

Bych to doplnil - když je to dobře zapájené. A potom dobře mechanicky ošetřené proti uklepání. To samé platí i u krimpovaných spojů - dobře zakrimpované - tedy správná kombinace drát - konektor - správně seřízené kleště. V domácích podmínkách je podle mě jednodušší udělat správně zapájený spoj, než správně zakrimpovaný. Na druhou stranu, při výrobě je to opačně, ale každá kombinace drát - konektor - kleště se musí otestovat a odladit, a hlavně pravidelně přezkušovat, jestli někde něco nepovolilo. Pro pár drátů to není moc reálné.
Drobek - Discovery II TD5 pro ženu, Blufínek - Defender 130 TD5 na ježdění s dětma a mě zbyl už zase jenom Ford Mondeo

Uživatelský avatar
Tazik1992
Příspěvky: 1429
Registrován: 10 čer 2014 22:59
tel.: 602875958
auto: Defík
Bydliště: Holýšov,Kaznějov

Re: Rychlo dotazy

#735 Příspěvek od Tazik1992 » 10 led 2021 10:49

martin1979 píše: 09 led 2021 23:32 DanoDEF a myso87: tak výmena spinača sa podarila len dierou pod cuby a tuším jedným vlezením pod auto..
Takto to zvládol švagor a celkom rýchlo.. i keď sa to nezaobišlo bez vulgarizmov a preklínania anglických inžinierov.. Kontrolka sa po necelej hodke rozsvietila.. :yes

A dnes ďalši problém: predpokladám že Header asi 285 pri 300tdi, 98 ročník.. Chcel som nainštalovať rádio a fialový káblik bez štavy.. taktiež nefunguje interierové osvetlenie, klaksón a asi "svetelná húkačka"..
Po rozmontovaní prístrojovky a vydolovaní modrého kurvítka (headeru) šťava išla.. po zložení zas nie.. a na opätovné rozoberanie prístrojovky som nemal chuť a ani náladu.. :envy :Ale fuuj:
Otázka znie: čím nahradit toto kurvítko? Pri skúšaní, meraní atď.. som mal pocit že nejde len fialová vetva..
Ked som kábliky "prezvánal" tak išli všetky na poistku č.2.
Čim a kde prepojit fialovu vetvu? Stretol sa tu už niekto s niečim takým? Poradí niekto z tunajších elektrikárov?
A pojistku č.2 a přívod k ní jsi kontroloval ? Taky jsem dával rádio, taky mi nešlo (ani světlo v kabině) a nakonec jsem zjistil, že pojistka a její konektory byly total zoxidované. Stačilo vyndat, očistit a prostříknout kontaktolem.
Sloužim lidu! :-)
Land Rover Defender 110SW 300Tdi 1998
ex-služební Land Rover Defender 2,4TDCi Puma 2008

Uživatelský avatar
DanoDEF
Příspěvky: 5131
Registrován: 15 říj 2006 21:36
auto: 110 SW
Bydliště: Geča

Re: Rychlo dotazy

#736 Příspěvek od DanoDEF » 10 led 2021 11:42

MadTom píše: 10 led 2021 08:19 Já jsem ty headry prostě vyštípal pryč a kabely co v nich byly pospojované spojil bez nich - spájel. Část headrů jsem měl natavenou, část zkorodovanou.
... ale pozname aj odbornikov co vsetky kable z headru spojili do jedneho i ked to nie je vzdy tak, ze su vsetky spojene spolu. :mrgreen:
LR Defender Td5 110SW po "prestavbe" a pred "prestavbou".

MadTom
Příspěvky: 15357
Registrován: 06 lis 2008 23:15
tel.: 608 600 360
auto: D2, Def 130
Bydliště: Olomouc

Re: Rychlo dotazy

#737 Příspěvek od MadTom » 10 led 2021 16:01

:mrgreen: Odborník se vždycky pozná..... Já jsem si to pokaždé měřil, abych měl jistotu, že to dělám správně. On teda první pokus byl ten header zachránit/opravit/vyměnit. Asi po 20 minutách mě to přešlo. :hmm: A za další 2 hodiny jsem měl vystříhané a nahrazené všechny, na které jsem se se sundanou palubkou dostal. I ty co na první pohled vypadaly OK, tak po rozebrání byly chycené oxidací, takže problém pro budoucnost.
Drobek - Discovery II TD5 pro ženu, Blufínek - Defender 130 TD5 na ježdění s dětma a mě zbyl už zase jenom Ford Mondeo

Uživatelský avatar
mildo123
Příspěvky: 669
Registrován: 08 lis 2015 20:11
auto: Defender 110 Tdi

Re: Rychlo dotazy

#738 Příspěvek od mildo123 » 10 led 2021 16:38

Tiež už mám prekopanu elektriku na oboch defoch a ani v jednom header neostal :grin:
Defender 110 Tdi 1998

MadTom
Příspěvky: 15357
Registrován: 06 lis 2008 23:15
tel.: 608 600 360
auto: D2, Def 130
Bydliště: Olomouc

Re: Rychlo dotazy

#739 Příspěvek od MadTom » 10 led 2021 18:06

Jenom pro pořádek - dnes bych si to lépe nachystal a doplnil tam štítky s popisem, do kterého headeru to šlo a v jakém rozsahu čísel. Ale to je jako se vším, vždy jde něco vylepšit.
Až budu Defa repasovat, tak chci ke všem konektorům přidělat štítky s čísly odpovídajícími RAVE.
Drobek - Discovery II TD5 pro ženu, Blufínek - Defender 130 TD5 na ježdění s dětma a mě zbyl už zase jenom Ford Mondeo

martin1979
Příspěvky: 124
Registrován: 24 říj 2018 14:51

Re: Rychlo dotazy

#740 Příspěvek od martin1979 » 10 led 2021 22:45

Ďakujem za komentáre všetkým zúčastnením..

Tazik: poistka ok.. šťava tam išla, v headre som nemal ako odmerať (praca pre gynekológa v tej prístrojovke), ale po manipulácii už išli oba konektory.. keď som to zmotoval späť tak opäť bez.. (presne som to aj tak tušil že to dopadne).. tak som si sem prišiel načerpať skúsenosti vedomosti..

Wago svorky ma napadli ako prvé.. (to by asi išlo v tom priestore najlepšie "jednou rukou" 8) :lol: )
Ďalšia možnosť ma napadli krimpovacie dutinky a potom ich zaizolovat a poistiť smršťovacou bužirkou..
Ďalej ma napadla "čokoládka" v aute ju nachadzam na viacerých miestach..
Letovanie mi veľmi nejde a v tom priestore si to neviem ani predstaviť ..
Po prečítaní príspevkou (ďakujem za každú radu), po otvorení obchodov ma neminie rozobratie palubovky.. :Ja blb: :Ale fuuj:

Dano to bolo prvé čo som si všimol ze tam vedie viacero farieb :grin: .. študovanie a porovnávanie schém mi zabralo dosť času a to nehovorím koľko som googlil.. ( lrworkshop.com) celkom napovedal a pomohol..

MadTom nemáš foto takto upravovaného headru? Nemám pewdstavu ako si letoval dokopy 5-6 káblov..

Ešte raz ďakujem všetkým za plodné komentare a rady..

Odpovědět